Instance Verification Kit (IVK)
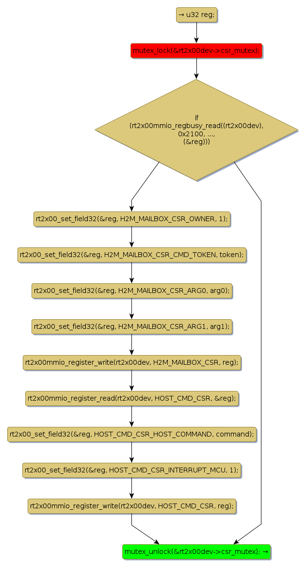
mutex lock @ [4518+34+/linux-3.19-rc1/drivers/net/wireless/rt2x00/rt61pci.c]
Instance Signature: csr_mutex
|
The Matching Pair Graph:
|
|
Function Name
|
Control Flow Graph (CFG)
|
Events Flow Graph (EFG)
|
Source Correspondence
|
|
rt61pci_mcu_request
|
|
|
[4382+19+/linux-3.19-rc1/drivers/net/wireless/rt2x00/rt61pci.c]
|